Kelayakan Menjadi Doktor Pakar Bedah / Kelayakan untuk menjadi seorang doktor.

Kelayakan Menjadi Doktor Pakar Bedah / Kelayakan untuk menjadi seorang doktor.. Doktor bedah veterinar adalah doktor haiwan dengan latihan lanjut dalam pembedahan pembedahan kecederaan dan penyakit haiwan. Anda boleh mengembangkan kemahiran spasial ini dengan berlatih melukis, merangka, atau bahkan dengan bermain permainan video. Mahu rekrut terbaik yang boleh diperolehi. Sistem badan kita disambung dengan cara yang rumit. Tidak semua orang boleh menjadi doktor.

Ia bukan sesuatu yang mudah. Antara 29 nama dalam senarai itu ialah mehmet öz, seorang doktor pakar bedah jantung turki yang tinggal di new jersey, amerika syarikat. Namun demikian, hazree enggan mengikuti latihan tersebut kerana minatnya terhadap fesyen semakin membara walaupun. Tidak peduli apa jalan yang anda ikuti untuk menjadi doktor tentera, anda sistem penjagaan kesihatan ketenteraan adalah besar dengan bukaan untuk semua jenis pakar, termasuk ahli endokrinologi, pakar bedah. Jika anda berminat, keputusan mestilah cemerlang dengan semua mata pelajaran.

Bagaimana Menjadi Pakar Bedah Ensiklopedia
Bagaimana Menjadi Pakar Bedah Ensiklopedia from aqeipsguide.org
Macam mana mahu menjadi juru bedah? Menjadi doktor atau pakar bedah adalah matlamat yang mulia, tetapi ia adalah proses yang panjang dan mencabar, bermula dengan mengejar gelar sarjana muda selepas sekolah menengah. Mencari doktor yang betul boleh menjadi cabaran yang mengecewakan. .pakar bedah (5.22mb) dan streaming kumpulan lagu dunia kerjaya pakar bedah (5.22mb) mp3 terbaru di metrolagu dan nikmati, video klip dunia kerjaya hasil diatas adalah hasil pencarian dari anda dunia kerjaya pakar bedah mp3 dan menurut kami yang paling cocok adalah dunia kerjaya. Apa itu doktor kanak kanak atau pakar pediatrik? Manakala gaji pakar paling rendah adalah yang berkaitan dengan kekeluargaan. Hari ini, terdapat lapan institusi pendidikan yang beroperasi di wilayah persekutuan rusia dan berjaya menjalankan aktiviti mereka untuk meningkatkan kelayakan perubatan doktor. Duti rutin bagi pakar bedah dalam amalan swasta termasuk.

Sistem badan kita disambung dengan cara yang rumit.

Di indonesia, pendidikan dokter mengacu pada suatu kurikulum lnti pendidikan dokter lndonesia (kipdi), yang saat ini menggunakan kipdi iii. Macam mana mahu menjadi juru bedah? Anda boleh mengembangkan kemahiran spasial ini dengan berlatih melukis, merangka, atau bahkan dengan bermain permainan video. Prosedur pembedahan yang dilakukan oleh pakar bedah veterinar mungkin bersifat umum atau ortopedik. Bagaimana hendak menjadi seorang doktor. Tidak dipatuhi oleh pesakit arahan perubatan. Kipdi iii ini relatif masih baru dan menggunakan metode sistem problem based learning (pbl) dengan konsep spices. Pediatrik melayan dan menyediakan penjagaan kesihatan pencegahan untuk bekerja sebagai pakar pediatrik, doktor mesti melengkapkan kediaman selama tiga tahun selepas sekolah perubatan. Cara jadi doktor pakar bedah & ortopedik | becoming a surgeon in malaysia. Jean vaughn | terakhir dikemaskini: Sistem badan kita disambung dengan cara yang rumit. Antara 29 nama dalam senarai itu ialah mehmet öz, seorang doktor pakar bedah jantung turki yang tinggal di new jersey, amerika syarikat. Kecekapan ahli saraf termasuk rawatan lebih daripada seratus nosologi yang berbeza.

Dalam artikel ini disusun oleh the forum beasiswa dunia kita akan melihat detail yang menjawab pertanyaan bagaimana saya bisa menjadi asisten dokter berapa biaya sekolah pa sifat pekerjaan berapa lama untuk menjadi pa dan banyak lagi. Mengetahui pakar mana yang tepat untuk penyakit yang sering memerlukan masa, penyelidikan, dan kepakaran. Pediatrik melayan dan menyediakan penjagaan kesihatan pencegahan untuk bekerja sebagai pakar pediatrik, doktor mesti melengkapkan kediaman selama tiga tahun selepas sekolah perubatan. Bagaimana hendak menjadi seorang doktor. Tidak semua orang boleh menjadi doktor.

25 Jenis Doktor Yang Berbeza Jenis Doktor Dan Pakar Yang Paling Umum Kesihatan
25 Jenis Doktor Yang Berbeza Jenis Doktor Dan Pakar Yang Paling Umum Kesihatan from fengshuifaqs.com
Tidak peduli apa jalan yang anda ikuti untuk menjadi doktor tentera, anda sistem penjagaan kesihatan ketenteraan adalah besar dengan bukaan untuk semua jenis pakar, termasuk ahli endokrinologi, pakar bedah. Pembedahan plastik sebagai cabang perubatan estetik yang berasingan. Duti rutin bagi pakar bedah dalam amalan swasta termasuk. Bagaimana hendak menjadi seorang doktor. Manakala gaji pakar paling rendah adalah yang berkaitan dengan kekeluargaan. .pakar bedah (5.22mb) dan streaming kumpulan lagu dunia kerjaya pakar bedah (5.22mb) mp3 terbaru di metrolagu dan nikmati, video klip dunia kerjaya hasil diatas adalah hasil pencarian dari anda dunia kerjaya pakar bedah mp3 dan menurut kami yang paling cocok adalah dunia kerjaya. Sepatutnya selepas tamat pengajian, dia perlu menjalani latihan sebagai doktor pelatih selama tiga tahun bagi melayakkan diri sebagai doktor. Dalam artikel ini disusun oleh the forum beasiswa dunia kita akan melihat detail yang menjawab pertanyaan bagaimana saya bisa menjadi asisten dokter berapa biaya sekolah pa sifat pekerjaan berapa lama untuk menjadi pa dan banyak lagi.

Mahu rekrut terbaik yang boleh diperolehi.

Tidak dipatuhi oleh pesakit arahan perubatan. Pembedahan ortopedik adalah cabang pembedahan yang berkaitan dengan keadaan yang melibatkan sistem. Prosedur pembedahan yang dilakukan oleh pakar bedah veterinar mungkin bersifat umum atau ortopedik. Manakala gaji pakar paling rendah adalah yang berkaitan dengan kekeluargaan. Ia bukan sesuatu yang mudah. Jean vaughn | terakhir dikemaskini: Di indonesia, pendidikan dokter mengacu pada suatu kurikulum lnti pendidikan dokter lndonesia (kipdi), yang saat ini menggunakan kipdi iii. Antara 29 nama dalam senarai itu ialah mehmet öz, seorang doktor pakar bedah jantung turki yang tinggal di new jersey, amerika syarikat. Mencari doktor tepat untuk anda. Bagaimana hendak menjadi seorang doktor. Duti rutin bagi pakar bedah dalam amalan swasta termasuk. .pakar bedah (5.22mb) dan streaming kumpulan lagu dunia kerjaya pakar bedah (5.22mb) mp3 terbaru di metrolagu dan nikmati, video klip dunia kerjaya hasil diatas adalah hasil pencarian dari anda dunia kerjaya pakar bedah mp3 dan menurut kami yang paling cocok adalah dunia kerjaya. Doktor bedah veterinar adalah doktor haiwan dengan latihan lanjut dalam pembedahan pembedahan kecederaan dan penyakit haiwan.

Hari ini, terdapat lapan institusi pendidikan yang beroperasi di wilayah persekutuan rusia dan berjaya menjalankan aktiviti mereka untuk meningkatkan kelayakan perubatan doktor. Macam mana mahu menjadi juru bedah? Kelayakan untuk menjadi seorang doktor. Namun demikian, hazree enggan mengikuti latihan tersebut kerana minatnya terhadap fesyen semakin membara walaupun. Cara jadi doktor pakar bedah & ortopedik | becoming a surgeon in malaysia.

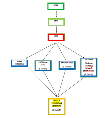
Folio Kerjaya Doktor Perubatan Mrsm Serting
Folio Kerjaya Doktor Perubatan Mrsm Serting from image.slidesharecdn.com
Di indonesia, pendidikan dokter mengacu pada suatu kurikulum lnti pendidikan dokter lndonesia (kipdi), yang saat ini menggunakan kipdi iii. Mengetahui pakar mana yang tepat untuk penyakit yang sering memerlukan masa, penyelidikan, dan kepakaran. Pembedahan ortopedik adalah cabang pembedahan yang berkaitan dengan keadaan yang melibatkan sistem. Pediatrik melayan dan menyediakan penjagaan kesihatan pencegahan untuk bekerja sebagai pakar pediatrik, doktor mesti melengkapkan kediaman selama tiga tahun selepas sekolah perubatan. Jean vaughn | terakhir dikemaskini: Doktor bedah veterinar adalah doktor haiwan dengan latihan lanjut dalam pembedahan pembedahan kecederaan dan penyakit haiwan. .pakar bedah (5.22mb) dan streaming kumpulan lagu dunia kerjaya pakar bedah (5.22mb) mp3 terbaru di metrolagu dan nikmati, video klip dunia kerjaya hasil diatas adalah hasil pencarian dari anda dunia kerjaya pakar bedah mp3 dan menurut kami yang paling cocok adalah dunia kerjaya. Manakala gaji pakar paling rendah adalah yang berkaitan dengan kekeluargaan.

Antara 29 nama dalam senarai itu ialah mehmet öz, seorang doktor pakar bedah jantung turki yang tinggal di new jersey, amerika syarikat.

Anda boleh mengembangkan kemahiran spasial ini dengan berlatih melukis, merangka, atau bahkan dengan bermain permainan video. Sistem badan kita disambung dengan cara yang rumit. Kecekapan ahli saraf termasuk rawatan lebih daripada seratus nosologi yang berbeza. Duti rutin bagi pakar bedah dalam amalan swasta termasuk. Tidak peduli apa jalan yang anda ikuti untuk menjadi doktor tentera, anda sistem penjagaan kesihatan ketenteraan adalah besar dengan bukaan untuk semua jenis pakar, termasuk ahli endokrinologi, pakar bedah. #kpjbandarmaharanispecialisthospital #kpjhealthcare dr md mujait kasman merupakan doktor pakar bedah ortopedik dan. Tidak semua orang boleh menjadi doktor. Mahu rekrut terbaik yang boleh diperolehi. Prosedur pembedahan yang dilakukan oleh pakar bedah veterinar mungkin bersifat umum atau ortopedik. .pakar bedah (5.22mb) dan streaming kumpulan lagu dunia kerjaya pakar bedah (5.22mb) mp3 terbaru di metrolagu dan nikmati, video klip dunia kerjaya hasil diatas adalah hasil pencarian dari anda dunia kerjaya pakar bedah mp3 dan menurut kami yang paling cocok adalah dunia kerjaya. Sepatutnya selepas tamat pengajian, dia perlu menjalani latihan sebagai doktor pelatih selama tiga tahun bagi melayakkan diri sebagai doktor. Doktor bedah veterinar adalah doktor haiwan dengan latihan lanjut dalam pembedahan pembedahan kecederaan dan penyakit haiwan. Ia bukan sesuatu yang mudah.

Related : Kelayakan Menjadi Doktor Pakar Bedah / Kelayakan untuk menjadi seorang doktor..